DEHNprotector
:quality(98)/www.elvatec.ch/store/f/49585776/HDVORSCHAU/909230a2_16-9.jpg)
:quality(98)/www.elvatec.ch/store/f/49585776/HDVORSCHAU/909230a2_16-9.jpg)
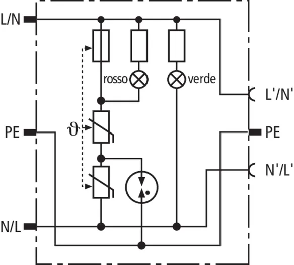
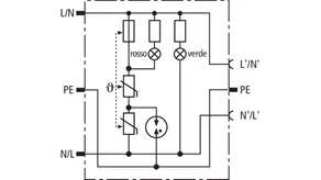
- Protezione da sovratensioni con unità di monitoraggio e dispositivo di sezionamento
- Indicazione ottica di funzionamento (verde) e di guasto (rossa)
- Maggiore sicurezza grazie al circuito di protezione a Y contro le inversioni di collegamento
Dettagli
:quality(98)/www.elvatec.ch/store/f/49585777/HDVORSCHAU/909230a1_Kat.jpg)
:quality(98)/www.elvatec.ch/store/f/49585777/HDVORSCHAU/909230a1_Kat.jpg)
Art. 909230 DPRO 230
GTIN (EAN) 4013364117686, Codice doganale (EU): 85363010, Peso lordo: 239.00 g, UM: 1.00 pz.
PredecessoreCaratteristiche tecniche
SPD secondo EN 61643-11 / ... IEC 61643-11 | Tipo 3 / Class III |
Tensione massima continuativa AC (UC ) | 255 V (50 / 60 Hz) |
Corrente impulsiva nominale di scarica (8/20 µs) (In ) | 3 kA |
Corrente impulsiva di scarica complessiva (8/20 µs) [L+N-PE] (Itotal ) | 5 kA |
Livello di protezione [L-N] / [L/N-PE] (UP ) | ≤ 1350 / ≤ 1500 V |
Protezione max di sovraccorente in rete | B 16 A |
Indicazione di difetto | spia rossa |
Indicazione di funzionamento | spia verde |