SPS-Protector
:quality(98)/www.elvatec.ch/store/f/59516380/HDVORSCHAU/912253a4_16-9.jpg)
:quality(98)/www.elvatec.ch/store/f/59516380/HDVORSCHAU/912253a4_16-9.jpg)
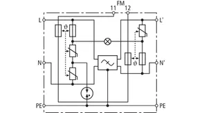
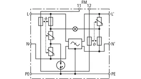
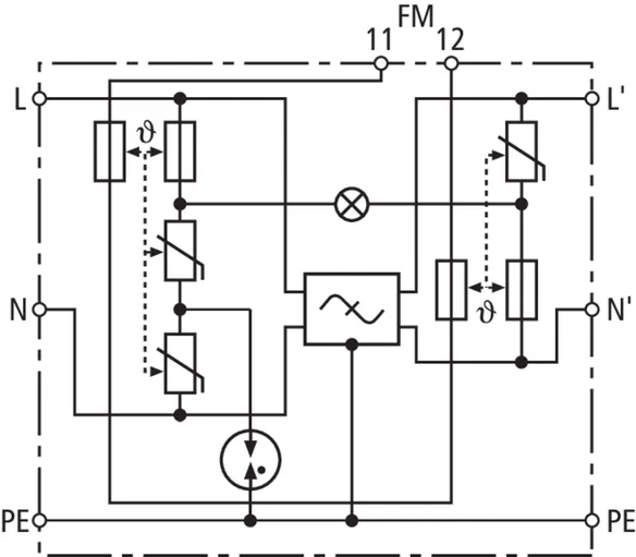
- Protezione da sovratensioni con dispositivo di controllo e di sezionamento
- Filtro antidisturbo per la protezione di elettronica industriale sensibile da disturbi ad alta frequenza sia simmetrici che assimetrici
- Costruzione in involucro schermato
- Segnalazione ottica di funzionamento (verde) e segnalazione ottica di guasto (rossa)
Dettagli
:quality(98)/www.elvatec.ch/store/f/59516381/HDVORSCHAU/912253a3_Kat.jpg)
:quality(98)/www.elvatec.ch/store/f/59516381/HDVORSCHAU/912253a3_Kat.jpg)
Art. 912253 SPS PRO
GTIN (EAN) 4013364068360, Codice doganale (EU): 85363010, Peso lordo: 603.70 g, UM: 1.00 pz.
Caratteristiche tecniche
SPD secondo EN 61643-11 / ... IEC 61643-11 | Tipo 3 / Class III |
Tensione massima continuativa AC (UC ) | 255 V (50 / 60 Hz) |
corrente nominale di carico AC (IL ) | 3 A |
Corrente impulsiva nominale di scarica (8/20 µs) (In ) | 3 kA |
Corrente impulsiva totale di scarica (8/20 µs) [L+N-PE] (Itotal ) | 5 kA |
Livello di protezione [L-N] / [L/N-PE] (UP ) | ≤ 800 / ≤ 1000 V |
Funzione del contatto di telesegnalamento | in apertura |