SPS-Protector
:quality(98)/www.elvatec.ch/store/f/59476232/HDVORSCHAU/912253a4_16-9.jpg)
:quality(98)/www.elvatec.ch/store/f/59476232/HDVORSCHAU/912253a4_16-9.jpg)
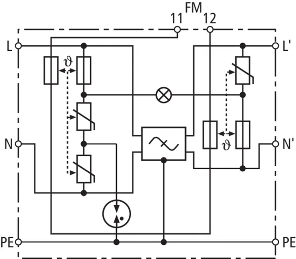
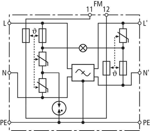
- Combinaison d'une protection contre les surtensions et d'un filtre
- Parafoudre type 3 avec dispositif de surveillance et de déconnexion
- Filtre écrêteur pour la protection des équipements terminaux industriels sensibles contre des perturbations symétriques et asymétriques haute fréquence
- Montage en boîtier blindé
- Indication optique de fonctionnement (vert) et contact sec de télésignalisation (signal d’ouverture) pour l'indication de défaut
- Protège l'alimentation des API
Détails
:quality(98)/www.elvatec.ch/store/f/59476233/HDVORSCHAU/912253a3_Kat.jpg)
:quality(98)/www.elvatec.ch/store/f/59476233/HDVORSCHAU/912253a3_Kat.jpg)
Référence de la pièce 912253 SPS PRO
GTIN 4013364068360, Clients tariffs no (UE): 85363010, Poids brut: 603.70 g, Prix unitaire: 1.00 pièce(s)
Caractéristiques techniques
SPD selon NF EN 61643-11/... CEI 61643-11 | Type 3/Classe III |
Tension max. de régime permanent AC (UC ) | 255 V (50/60 Hz) |
Courant nominal AC (IL ) | 3 A |
Courant nominal de décharge (8/20 µs) (In ) | 3 kA |
Courant de décharge total (8/20 µs) [L+N-PE] (Itotal ) | 5 kA |
Niveau de protection [L-N] / [L/N-PE] (UP ) | ≤ 800 / ≤ 1000 V |
Fonctionnement du contact FM | ouverture |